在玻璃熔窯天然氣燃燒器雙側對置、輪換燃燒的狀態下,換向控制的本質是通過閥門在管路中切斷、分配和改變介質的流動方向,讓天然氣有規律的輪流從2個管道輸出。所以選擇結構相對簡單的L型流道的三通四面閥座的球閥,作為玻璃熔窯天然氣換向室的換向的執行機構的主閥門是可以滿足工況需要的。如圖1所示。

圖1
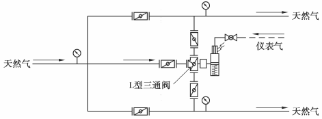
將三通球閥的正交向接口作為天然氣進口1,將兩個水平向接口2和3作為天然氣出口,通過控制L型三通球閥的L型閥芯有規律地作順時針和逆時針的90°旋轉,即可輪流接通其中一側管道,并同時關閉另一側管道。其工作原理如下:
開啟過程:①在關閉位置,球體受閥桿的機械施壓作用,緊壓在閥座上。②當執行機構逆時針轉動時,閥桿則反向運動,其底部 角形平面使球體脫開閥座。③閥桿繼續提升,并與閥桿螺旋槽內的導銷相互作用,使球體開始無摩擦地旋轉。④直至全開位置,閥桿提升到極限位置,球體旋轉到全開位置。
關閉過程:①關閉時,執行機構順時針旋轉,閥桿開始下降并使球體離開閥座開始旋轉。②繼續旋轉手輪,閥桿受到嵌于其上螺 旋槽內的導銷的作用,使閥桿和球體同時旋轉90°。③快要關閉時,球體已在與閥座無接觸的情況下旋轉了90°。④手輪轉動的最后幾圈,閥桿底部的角形平面 機械地楔向壓迫球體,使其緊密地壓在閥座上,達到完全密封。其控制流程如圖2。

圖2 換向控制單元工藝流程(采用L型三通球閥的設計方案)
地 址:上海市金山區興塔工業區
咨詢電話:021-5736 2601
手機號碼:138 1635 7694
電子郵箱:hanyuev@163.com
網 址:http://www.3333253.com